의사결정 트리(DecisionTree)
규칙을 학습을 통해 분류 규칙을 만드는 알고리즘 / 데이터의 어떤 기준을 바탕으로 규칙을 만드느냐가 성능을 결정하는 중요한 요소이다.
hyper parameter란?
기계 학습에서 하이퍼 파라미터는 학습 프로세스를 제어하는 데 사용되는 값을 갖는 매개 변수로서 가장 좋은 변수를 뜻한다. 여기서의 가장 좋은 변수는 사용자가 원하는 score 값이 높게 만드는 parameter를 뜻한다.
파라미터에 대한 설명
rootnode- 시작점
leaflood - 더 이상의 규칙을 정할 수 없는 것(결정된 클래스 값)
정보 균일도 측정 방법
정보 이득 방식 - 엔트로피는 데이터의 혼잡도를 의미한다. 엔트로피가 높다는 것은 혼잡도가 높다는 것이다.
지니계수 - 불평등지수 / 이 값이 0 이면 평등하다는 것을(분류가 잘됐다) 뜻한다. 이 값이 리프 노드가 된다.
이 두 가지를 통해 튜닝이 가능하다.
max_nodes
기존에는 노드는 지니계수가 0 이 될 때까지 계층을 만들어가지만 max_노드를 지정해놓으면 지정해 놓은 층 이상으로 내려가지 않는다.
min_samples_split
해당 노드가 가지고 있는 최소한의 샘플의 개수를 나타낸다.
min sample_leaf
또 다른 노드를 만들 수 있는 최소한의 샘플 수 조건을 뜻한다.

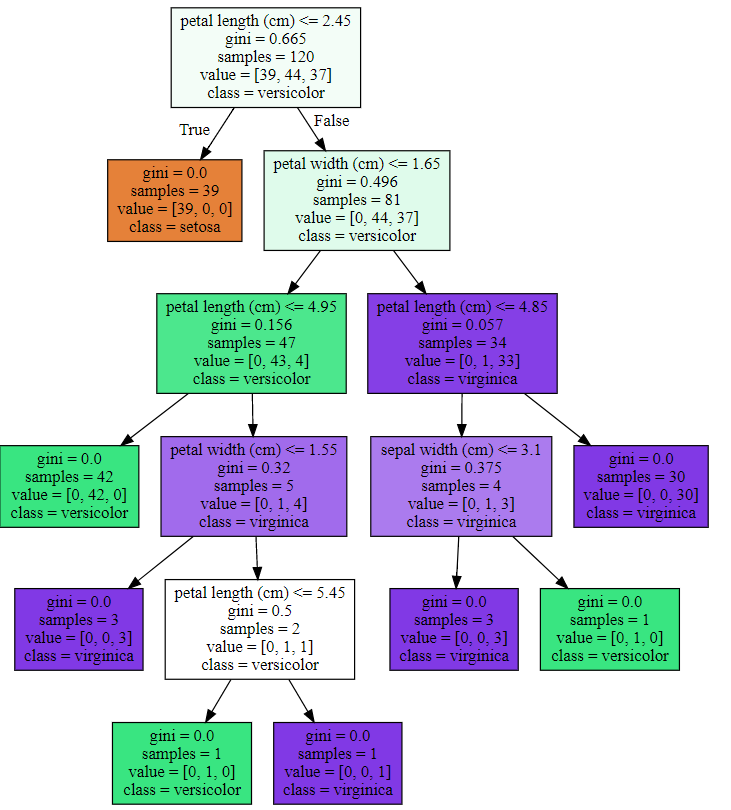
해당 노드의 경우 gini0.0 이 되었다. 이건 평등하다는 뜻으로 해당 노드는 확정이 됐다 오른쪽 노드 같은 경우에는 아직 gini계수가 0이 안됐으므로 계속 나눈다.
또한 value를 봤을 때 최소 샘플 개수까지 내려가지 않았기 때문에 계속 트리를 만들게 된다.
# 구현
from sklearn.tree import DecisionTreeClassifier
from sklearn.linear_model import LogisticRegression
from sklearn.ensemble import RandomForestClassifier
from sklearn.preprocessing import LabelEncoder , OneHotEncoder , StandardScaler , MinMaxScaler , Binarizer
from sklearn.model_selection import train_test_split , GridSearchCV
from sklearn.metrics import accuracy_score, precision_score, recall_score, f1_score , roc_auc_score
from sklearn.metrics import confusion_matrix, precision_recall_curve , roc_curve
import pandas as pd
import numpy as np
import matplotlib.pyplot as plt
import seaborn as sns
# import missingno as ms
%matplotlib inline
import warnings
warnings.filterwarnings('ignore')
from sklearn.datasets import load_iris
기본적인 함수들을 import 해주고 iris 데이터를 사용한다.
# 분류기 생성
dtc_iris = DecisionTreeClassifier(random_state=100)
# 데이터 로드 및 전처리
# 학습, 테스트 데이터로 분리
iris_data = load_iris()
X_train, X_test, y_train, y_test = train_test_split(iris_data.data, iris_data.target, test_size=.2,random_state=100)
# 학습
dtc_iris.fit(X_train,y_train)

from sklearn.tree import export_graphviz
# export_graphviz( )의 호출 결과로 out_file로 지정된 tree.dot 파일을 생성함
export_graphviz(dtc_iris, out_file="tree.dot", class_names = iris_data.target_names,
feature_names = iris_data.feature_names, impurity=True, filled=True)
print('===============max_depth의 제약이 없는 경우의 Decision Tree 시각화==================')
import graphviz
# 위에서 생성된 tree.dot 파일을 Graphiviz 가 읽어서 시각화
with open("tree.dot") as f:
dot_graph = f.read()
graphviz.Source(dot_graph)

# 변수별 중요도
print('feature importance:',dtc_iris.feature_importances_)

feature_importances_ 명령어를 통해 변수별 중요도를 볼 수 있다.
sns.barplot(x=dtc_iris.feature_importances_,y=iris_data.feature_names)


- 의사결정 트리의 단점
- 과적합(학습 데이터에서 완벽한 성능을 보이지만 테스트에서 성능이 좋지 않은 경우)
- 과적합을 위해서 분류용 가상의 데이터를 생성 make_classification()
가상용 데이터를 만들고 파라미터 값을 어떻게 바꾸냐에 따라 그래프가 어떻게 변경되는지를 볼 수 있다. 이 방법을 통해 하이퍼 파라미터를 맞춰 줄 수 있다.
from sklearn.datasets import make_classification
plt.title('1개의 독립변수를 가진 가상데이터')
X,y = make_classification(n_features=1,
n_informative =1,
n_redundant=0,
n_clusters_per_class=1,
random_state=100)
plt.scatter(X,y, marker='o', c=y, s=100, edgecolor='k',linewidth=2)
plt.xlabel('X')
plt.xlabel('Y')
plt.grid()
plt.show()

from sklearn.datasets import make_classification
plt.title('2개의 피처를 가진 가상 데이터 3 class')
X_features,y_labels = make_classification(n_features=2,
n_informative =2,
n_redundant=0,
n_classes=3,
n_clusters_per_class=1,
random_state=0)
plt.scatter(X_features[:,0],X_features[:,1], marker='o', c=y_labels, edgecolor='b',cmap='rainbow')
plt.xlabel('X')
plt.xlabel('Y')
plt.grid()
plt.show()

#튜닝을 통한 과적합 해결
sample_dtc_model = DecisionTreeClassifier().fit(X_features, y_labels)
visualize_boundary(sample_dtc_model,X_features,y_labels)

# max_depth 줄여서 트리의 깊이를 제한
# min_samples_split 높여서 데이터가 분할하는데 필요한 샘플데이터의 수를 높인다.
# min_samples_leaf 높여서 말단 노드가 되는데 필요한 심플데이터의 수를 높인다.
# max_featrues 높여서 분할을하는데 고려하는 피처의 수 제한
sample_dtc_model = DecisionTreeClassifier(min_samples_leaf=6).fit(X_features, y_labels)
visualize_boundary(sample_dtc_model,X_features,y_labels)

## UCI HAR 결정 트리 실습
# 데이터셋을 구성하는 함수 설정
def har_dataset():
# 각 데이터 파일들은 공백으로 분리되어 있으므로 read_csv에서 공백문자를 sep으로 할당
feature_name_df = pd.read_csv('../data/features.txt', sep='\s+',
header=None, names=['column_index', 'column_name'])
# 데이터프레임에 피처명을 컬럼으로 뷰여하기 위해 리스트 객체로 다시 반환
feature_name = feature_name_df.iloc[:, 1].values.tolist()
# 학습 피처 데이터세트와 테스트 피처 데이터를 데이터프레임으로 로딩
# 컬럼명은 feature_name 적용
X_train = pd.read_csv('../data/train/X_train.txt', sep='\s+', names=feature_name)
X_test = pd.read_csv('../data/test/X_test.txt', sep='\s+', names=feature_name)
# 학습 레이블과 테스트 레이블 데이터를 데이터 프레임으로 로딩, 컬럼명은 action으로 부여
y_train = pd.read_csv('../data/train/y_train.txt', sep='\s+', names=['action'])
y_test = pd.read_csv('../data/test/y_test.txt', sep='\s+', names=['action'])
# 로드된 학습/테스트용 데이터프레임을 모두 반환
return X_train, X_test, y_train, y_test
X_train, X_test, y_train, y_test = har_dataset()
- 튜닝없이 예측 즉, 디폴트로 예측한 결과
har_dtc = DecisionTreeClassifier(random_state=120)
print('parameter: ',har_dtc.get_params()) # 내가 튜닝할 수 있는 하이퍼 파라미터가 나온다.

har_dtc.fit(X_train,y_train)
y_pred = har_dtc.predict(X_test)
accuracy = accuracy_score(y_test,y_pred)
print('Decision Tree 예측 값:',accuracy)

# max_depth가 정확도에 주는 영향
params = {
'max_depth' : [6,8,10,12,16,20,24]
}
grid_cv = GridSearchCV(har_dtc, param_grid = params, scoring='accuracy', cv=5)
grid_cv.fit(X_train, y_train)

print('최고 평균 정확도 수치: ', grid_cv.best_score_)
print('최고 하이퍼 수치: ', grid_cv.best_params_)
# max_depth가 크면 과적합으로 성능이 하락하는지 살펴보자
max_depths = [6,10,12,16,20,24]
for depth in max_depths:
har_dtc = DecisionTreeClassifier(max_depth=depth,random_state=100)
har_dtc.fit(X_train,y_train)
y_pred = har_dtc.predict(X_test)
accuracy = accuracy_score(y_test,y_pred)
print('max_dept:{}, Decisionm Treee 예 값{}:'.format(depth,accuracy))

# 해당 파라미터를 적용해서 예측 수행
best_params_dtc = grid_cv.best_estimator_
print(best_params)
best_pred = best_params_dtc.predict(X_test)
accuracy = accuracy_score(y_test,best_pred)
print('예측 정확도 : ', accuracy)

# best_params_dtc.feature_importances_
# 피처 중요도를 시각화 top 20
feature_importance = pd.Series(best_params_dtc.feature_importances_, index=X_train.columns)
# featuer_importance
feature_top20 = feature_importance.sort_values(ascending=False)[:20]
# featuer_top20
plt.figure(figsize=(15,5))
plt.title('feture importance')
sns.barplot(x=feature_top20, y=feature_top20.index)
plt.show()
'Data scientist > Machine Learning' 카테고리의 다른 글
| [ML/DL] 앙상블 학습 (Ensemble Learning): 1. bagging(배깅)이란? (0) | 2020.11.05 |
|---|---|
| [ML/DL] 앙상블 학습 (Ensemble Learning): bagging,voting,boosting (0) | 2020.11.03 |
| [ML/DL] python 으로 구현하는 ROC곡선과 AUC (0) | 2020.11.02 |
| [ML/DL] 정밀도와 재현율의 트레이드 오프 정의와 구현 (0) | 2020.11.02 |
| [ML/DL] python 을 통한 분류(classification) 성능평가지표 사용법(Accuracy,Precision,Recall,F1 Scroe) (0) | 2020.11.02 |